AI-powered blockchain on U2U Solaris enabling token management, ERC20 creation, NFT minting, U2U staking, and token swaps via natural language
Transforms complex blockchain operations into simple conversations:
"How much U2U do I have?" → Instant balance check
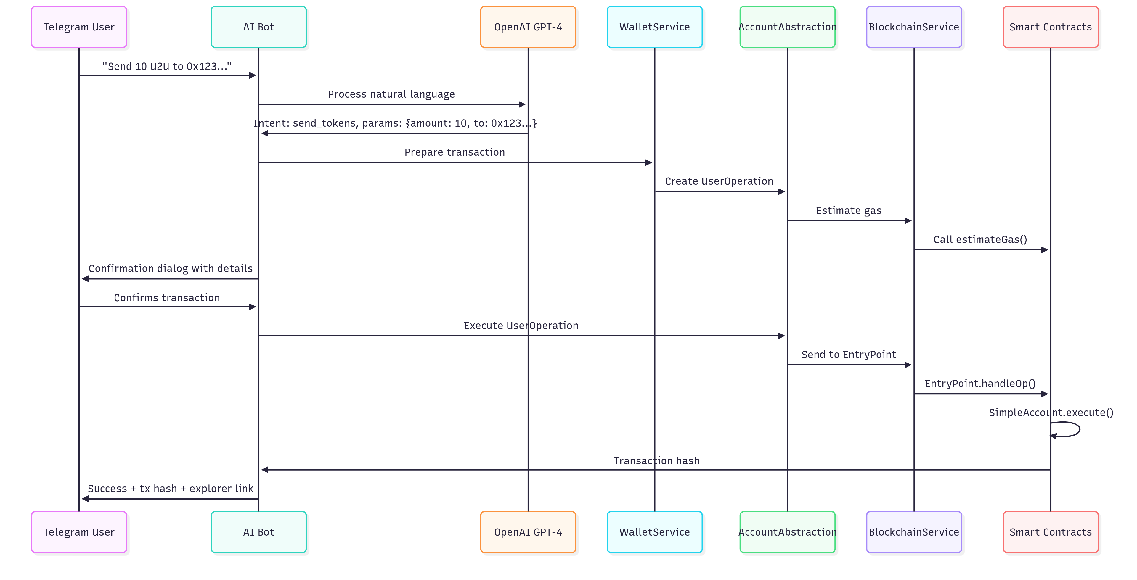
"Send 10 U2U to 0x123..." → Secure token transfer
"Create a token called GameCoin with 1000 supply" → Deploy custom ERC20
"Stake 10 U2U" → Delegate to validator and earn rewards
"Swap 1 U2U to pUSDT" → Token swapping via DEX
"Mint AddddBC NFT to me" → NFT minting
"Show my wallet address" → QR code generation
EOA Wallets: Simple, secure externally owned accounts for each user
Secure Key Management: AES-256-GCM encrypted private keys
Multi-User Support: Individual wallets for each Telegram user
QR Code Generation: Easy wallet sharing and receiving
DeepSeek/OpenAI Integration: Cost-effective natural language intent detection (99% cheaper!)
Smart Parameter Extraction: Automatically parse amounts, addresses, token specs
Conversational UX: No commands needed - just talk naturally
Multi-Intent Support: Handle complex requests with context
Flexible AI Provider: Switch between DeepSeek and OpenAI easily
Custom Token Creation: Deploy ERC20 tokens with configurable features
Token Registry: Track and manage created tokens
Advanced Features: Mintable, burnable, pausable token options
Factory Pattern: Gas-optimized deployment via TokenFactory
AddddBC NFT Collection: Mint exclusive NFTs
Custom Collections: Create your own NFT collections via NFTFactory
User NFT Minting: Mint NFTs on any contract
Collection Management: Track and organize NFT assets
Validator Delegation: Stake U2U to validator #8 and earn rewards
Configurable APR: Display estimated annual percentage rate
Rewards Claiming: Claim accumulated staking rewards anytime
Token Swapping: Swap between U2U and pUSDT via SimpleSwap
Pool Information: View liquidity pool stats
All contracts are deployed on U2U Solaris Mainnet (ChainID: 39)
Contract | Address | Purpose | Explorer |
|---|---|---|---|
TokenFactory |
| Deploy custom ERC20 tokens | |
pUSDT (Mock) |
| Test USDT for swapping |
Token Creation Fee: 0.1 U2U per token deployment
Contract | Address | Purpose | Explorer |
|---|---|---|---|
SimpleSwap |
| U2U ↔ pUSDT token swapping |
Trading Pairs: U2U/pUSDT
Contract | Address | Purpose | Explorer |
|---|---|---|---|
NFTFactory |
| Create custom NFT collections | |
AddddBC NFT | Coming soon | Official AddddBC collection | TBD |
Contract | Address | Purpose | Explorer |
|---|---|---|---|
Owlto Sender |
| Cross-chain bridge sender | |
Owlto Maker |
| Cross-chain bridge maker |
Bridge Support: Cross-chain USDT transfers via Owlto
Contract | Address | Purpose | Explorer |
|---|---|---|---|
Validator Contract |
| Native U2U staking/delegation | |
Staking Contract |
| Rewards & management |
