Hooshdan Research Hub is a Bittensor subnet that decentralizes AI research by rewarding original, ArXiv-verified "masterpiece" papers with $TAO.

Hooshdan Research Hub is a decentralized Bittensor subnet designed to liberate AI research from institutional gatekeepers by transforming original theoretical breakthroughs into a liquid digital commodity. Built for the "sovereign researcher," Hooshdan—Persian for "The one who knows intelligence"—replaces traditional academic bureaucracy with a meritocratic "Proof of Intelligence" engine.
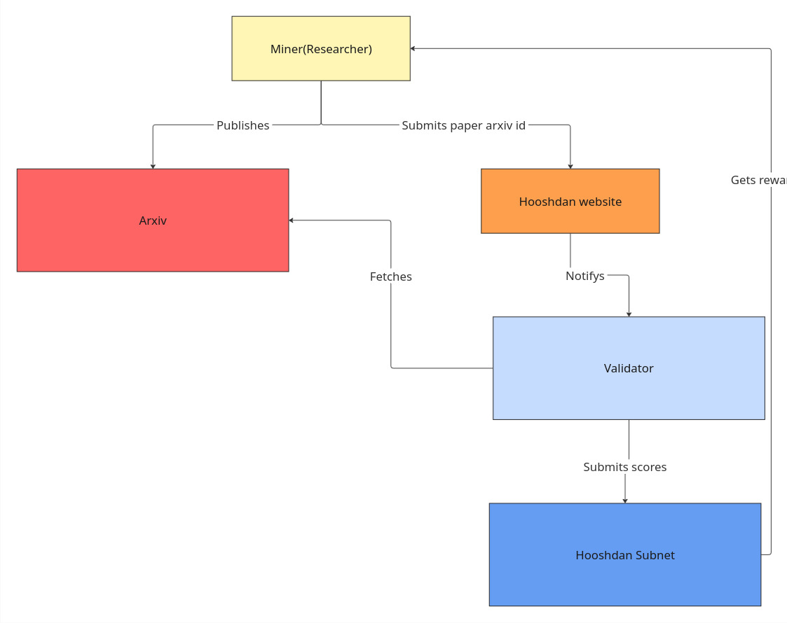
To ensure peerless quality, the protocol implements a High-Density/Low-Frequency constraint, limiting miners to just one "masterpiece" submission per month. Each paper must be authenticated via a verified ArXiv Author ID, linking professional reputation directly to the network. Submissions undergo a Dual-Verification process: validators provide instant rewards for logical rigor and mathematical novelty via symbolic solvers, while a majority of emissions are distributed retroactively based on real-world impact metrics like citations and GitHub adoption.
By eliminating the financial and geographical barriers to entry, Hooshdan allows independent minds to fund their work through $TAO emissions rather than corporate salaries or grants. It creates a global, transparent "Impact Factor" where the only barrier to entry is the depth of one’s insight, truly empowering those who know.
The Idea has been analyzed and proposed
Still waiting