Kombat
A secure, decentralized platform for P2P wagers and prediction markets.
視頻

技術堆疊
描述
OVERVIEW
Kombat is an onchain, decentralized prediction and peer-to-peer wagering platform designed to aggregate conviction, not just opinions.
The platform supports two market types:
P2P wagers, where two participants directly stake opposing outcomes.
Prediction markets, where multiple participants stake on future outcomes and prices emerge from collective behavior.
Unlike traditional prediction market platforms that are often framed purely as betting or gambling products, Kombat is built as an information finance tool. By requiring participants to stake value behind their beliefs, Kombat surfaces high-signal sentiment and produces market-driven forecasts that update in real time.
All markets are fully onchain, enabling transparent settlement, verifiable outcomes, and open participation without centralized intermediaries.
PROBLEM
Existing prediction market platforms face three fundamental challenges that limit adoption and reliability.
1. Centralization and opaque execution
Many prediction markets rely on centralized order matching, offchain execution, or custodial intermediaries. This reduces transparency, introduces trust assumptions, and creates single points of failure in systems that are intended to be decentralized.
2. Inefficient liquidity and fragmented participation
Prediction markets often struggle to attract consistent liquidity. Participants are forced into rigid market structures, making it difficult to express different levels of conviction or engage in direct, high-confidence wagers. As a result, markets become thin, slow to converge, or unrepresentative of true sentiment.
3. Low-signal participation and trust issues
When participation is based primarily on opinion rather than value-backed commitment, markets generate noisy signals. This reinforces the perception of prediction markets as speculative or gambling-driven, rather than as reliable tools for forecasting and information discovery.
SOLUTION
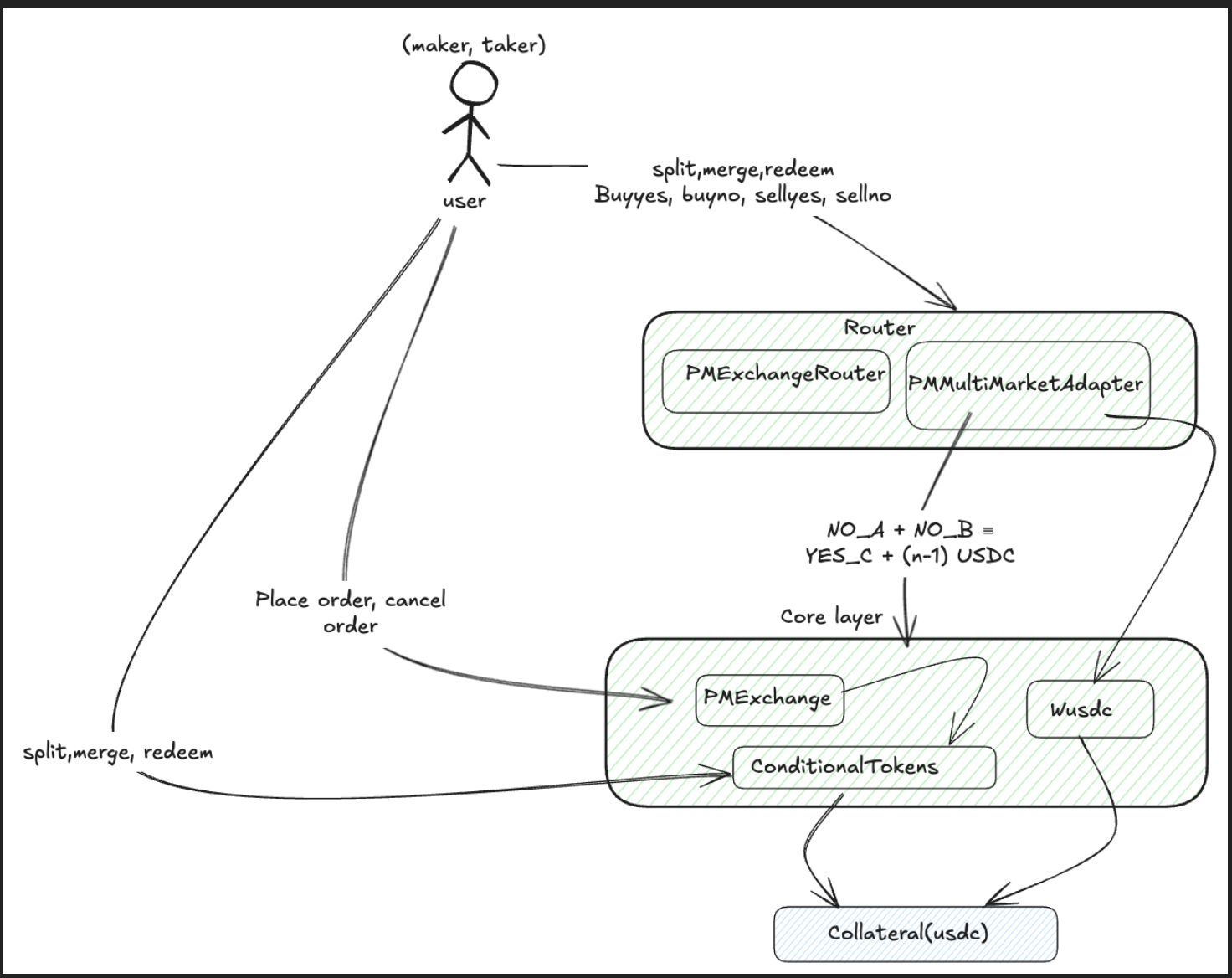
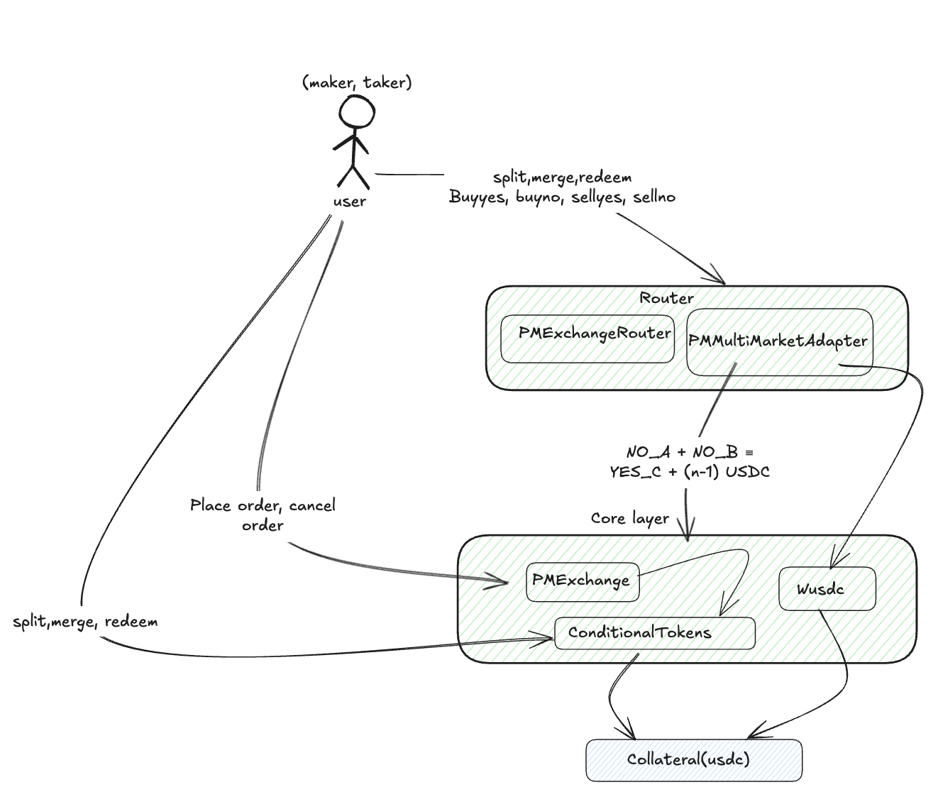
Kombat addresses core limitations of existing prediction markets by moving market creation, execution, and settlement fully onchain.
The platform implements an onchain orderbook architecture, using efficient data structures to manage open positions and matching without relying on centralized operators or offchain coordination. This ensures that all orders, matches, and outcomes are transparent and verifiable at the protocol level.
To improve liquidity efficiency, Kombat supports both direct peer-to-peer wagers and multi-participant prediction markets within the same system, allowing participants to choose the level of commitment and exposure that best fits their use case.
By enforcing onchain settlement and value-backed participation, Kombat shifts prediction markets away from opinion-based betting toward conviction-based information aggregation, improving trust and signal quality without centralized control.
KEY FEATURES

Fully onchain market creation, execution, and settlement
Peer-to-peer wagers and multi-participant prediction markets
Decentralized onchain orderbook
Value-backed, conviction-based participation
Transparent, non-custodial fund management
Users can predict or wager on anything
PROOF OF DEPLOYMENT AND TRANSACTION
USDC: 0x0274a137ac99db6856dc098cce0aeae55412db8e
ConditionalTokens: 0xFb07957C80D7E2e40D0c4fc1eae9592f7349fC94
PMExchange: 0x141a0f81704a0ed4acfa77033662bde0425eb7ca
PMExchangeRouter: 0x01D8397f37E1374586aB62c9A915606c493AAD66
- Adapter deployed to: 0x6F3e6F69ca4992B12F3FDAc0d1ec366b57D6De48
- WUsdc deployed to: 0x58a0dD26ACb69E0067EEF082D9484BE5D8DF3214
- Resolver deployed to: 0xf4AEC12447B945745a89bf957C1759B9257Db5b1
- PMMultiMarketAdapter: 0x6F3e6F69ca4992B12F3FDAc0d1ec366b57D6De48
- Owner: 0x123422af894dE138b4E0b7b7Ac342a17129f7378
- PMFactory deployed to: 0xd8eeE5d0f6bed9E02C4C0B15767182B3f98a9D8C
NECESSARY LINKS
Github: https://github.com/kombatxyz
Website: https://kombatapp.xyz/
Twitter: https://x.com/kombatxyz