Nova AI
The AI Brain for Your Crypto Wallets
視頻
技術堆疊
描述
⚡ Nova AI: The Intelligent Orchestrator for Mantle
"The AI Brain for Your Crypto Wallets. Chat, Transact, and Onboard Users Instantly on Mantle Network."
---
🎯 Why Nova AI?
"UX Friction is Killing Adoption." Most Web3 wallets are built for experts, not humans. Users are forced to learn crypto before they can act, leading to three critical failures:
*High Abandonment Rate: 65% of new users abandon dApps after their very first interaction due to overwhelming interface complexity.
* The 23-Minute Barrier: The average first transaction takes ~23 minutes to complete, creating massive friction compared to the seconds it takes in Web2 apps.
* Cognitive Overload: Fragmented chains and unpredictable gas fees increase cognitive overhead, causing user retention to drop below 1% after just 30 days.
---
💡 Our Solution: The AI Orchestration Layer
Nova AI is not a new wallet. It is an intelligent interface layer that sits on top of your existing wallets (MetaMask, Phantom, etc.), allowing you to interact with the Mantle blockchain using natural language.
Nova AI Solution Overview

---
💎 Key Features: AI & Oracles Integration
We have built a suite of AI-powered modules designed for Real-World Utility, aligning with the AI & Oracles Track by combining LLM reasoning with on-chain data pipelines.
1. Nova Conversational Interface (Chat-to-Transact)
The core of Nova AI is a chat-first interface powered by LLMs. Instead of navigating complex menus, users simply "chat" with their assets. The AI interprets intents, constructs transactions, and presents a clear preview card for user approval.
* Natural Language Execution: Type "Send 10 MNT to 0x489..." or "Swap USDT for MNT," and Nova executes it instantly.
* Wallet Agnostic: Works as an orchestrator for your existing MetaMask or EVM wallets connected to Mantle.
* Context-Aware: The AI understands context (e.g., distinguishing between Mantle Sepolia Testnet and Mantle Mainnet requests).
2. Nova Paylink (Off-chain to On-chain Pipeline)
A powerful implementation of data pipelines for asset management. Nova Paylink enables users to create invoices that accept Fiat (Off-chain) but settle in Crypto on Mantle (On-chain).
* Global & Local Rails: Integrated with Transak and Midtrans (Indonesian QRIS/Bank Transfer).
* Seamless Settlement: Clients pay in IDR/USD, and the freelancer receives USDT or MNT directly in their wallet on Mantle.
* Instant Generation: Create a payment link via chat command: "Create paylink for 20 MNT".
3. Oracle-Enhanced Predictive Insights
Nova AI doesn't just execute; it informs. We utilize Oracle data feeds and on-chain analytics to ensure users make optimal decisions before signing transactions.
* Smart Gas Prediction: AI analyzes network congestion on Mantle to recommend the best time to transact.
* Real-Time Price Feeds: Fetches live asset prices via Oracles to give accurate portfolio valuations in natural language.
* Transaction Simulation: Prevents errors by showing a human-readable summary of what will happen before you sign.
---
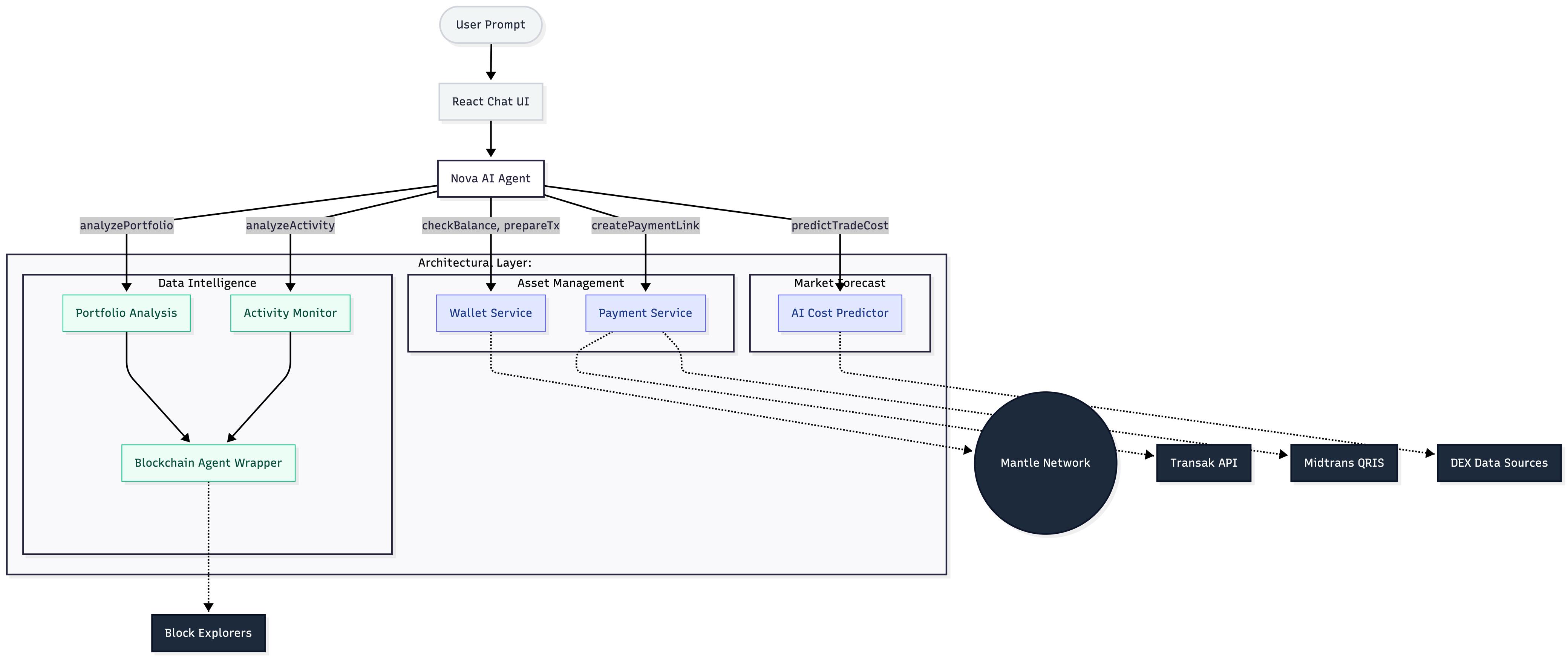
🏗️ System Architecture
Nova AI operates on a "Hexa-Core Agent System" powered by CopilotKit and Mantle RPC. The architecture ensures that user intents are routed to specific specialized agents for maximum accuracy.
![System Architecture Diagram]

How it works on Mantle:
1. User Input: Natural language prompt enters the Router.
2. Agent Selection: Router activates the specific agent (e.g., Paylink Agent for invoices or Portfolio Agent for asset tracking).
3. Mantle & Oracle Interaction: Agents communicate with Mantle L2 RPC nodes and Data Oracles (using viem/wagmi) to fetch real-time data or prepare transaction objects.
4. Response: The UI renders a "Smart Card" (not just text) for the user to confirm the on-chain action.
How it works

---
🗺️ Roadmap
We are building Nova AI with a clear path toward becoming the "Super App" for Mantle interaction.
Nova AI Roadmap

---
📊 Beta Tester SUS Score Result
Nova AI Beta SUS Score
