Resolv.Fi
A gamified perpetual futures protocol transforming complex trading into an intuitive drawing experience
視頻
技術堆疊
描述
> Resolv.Fi – Draw Your Predictions, Trade the Future
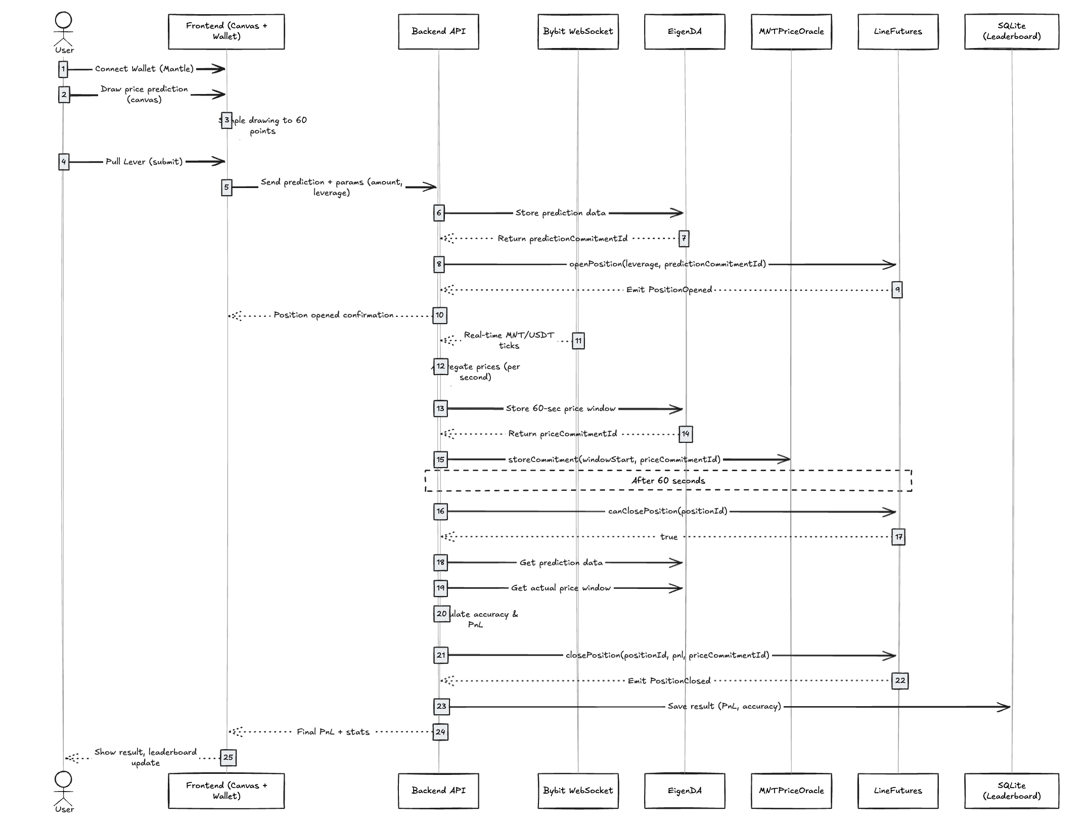
Resolv is a gamified perpetual futures protocol built on Mantle where users express market predictions by drawing price trajectories instead of placing traditional long/short orders. By turning trading into a visual, intuitive action, Resolv lowers the cognitive barrier of derivatives trading while preserving real financial mechanics like leverage, PnL, and settlement.
At its core, Resolv reframes futures trading as pattern recognition rather than order placement, creating a new DeFi primitive that blends GameFi UX, high-frequency micro-futures, and trust-minimized off-chain data availability via EigenDA.

What Makes Resolv Unique
1. Draw-to-Trade Derivatives (New Interaction Primitive)
Instead of selecting “long” or “short,” users draw how they think price will move over the next 60 seconds. This drawing is sampled, committed, and treated as a continuous futures position. PnL is calculated based on directional accuracy, not just price delta.
This makes trading:
More expressive than binary positions
Skill-based (pattern recognition over magnitude guessing)
Accessible to non-traders and gamers
2. Directional Accuracy PnL Model
Resolv introduces a novel settlement mechanism where profits depend on how often the predicted direction matches the actual market direction, point by point.
50% accuracy → breakeven
100% accuracy → max profit (leverage applied)
0% accuracy → max loss
This creates a fair, transparent scoring system that feels intuitive while remaining mathematically rigorous.
3. High-Frequency Micro Futures on Mantle
Positions auto-settle every 60 seconds, enabling:
Rapid feedback loops
High engagement trading sessions
Low latency experimentation
Mantle’s low fees and high throughput make this viable. Without Mantle, this UX would be economically infeasible.

Technical Architecture
Resolv uses a modular, verifiable architecture:
Mantle smart contracts handle position lifecycle, settlement, and funds
EigenDA stores high-frequency price windows and user predictions off-chain
Only lightweight commitment hashes are stored on-chain
Anyone can independently verify outcomes by fetching data from EigenDA
Privy Wallets to give users seamless trading experience.
This clean separation enables:
Scalability without bloating L2 storage
Trust-minimized resolution
A pattern that other real-time DeFi apps can reuse

Mantle Integration (First-Class, Not Cosmetic)
Resolv is natively designed for Mantle:
Deployed on Mantle Sepolia
Uses MNT as the native trading asset
Optimized for low-cost, high-frequency settlement
Fully EVM-compatible contracts with gas-efficient batching
Mantle is not just the deployment layer; it is what enables Resolv’s core mechanic to exist.

Real-World Applicability
Resolv sits at the intersection of:
Perpetual futures
Prediction markets
GameFi
Potential users include:
Casual users intimidated by traditional trading UIs
Gamers familiar with timing-based skill games
Traders who want rapid hedging or short-term speculation
Communities experimenting with social or competitive trading
This model can extend beyond crypto prices into:
Event prediction markets
Volatility games
Crowd sentiment visualization
Long-Term Ecosystem Potential
Resolv introduces a new DeFi building block: drawable, verifiable predictions.
Future extensions include:
Multi-asset markets (ETH, BTC, indices)
Prediction NFTs (successful drawings as collectibles)
Liquidity vaults and LP participation
Social and collaborative prediction markets
AI-assisted pattern drawing
Composability with other Mantle DeFi protocols
As usage grows, aggregated drawings become a powerful on-chain sentiment signal.
Why we think, this is great for the hackathon
Technical Excellence: Novel PnL model, EigenDA integration, clean contract separation
User Experience: Intuitive, playful, instantly understandable interaction
Real-World Relevance: Applies to real markets with real leverage
Mantle-Native: Built for Mantle’s strengths, not ported onto it
Ecosystem Potential: Introduces a new interaction paradigm for DeFi
Resolv doesn’t just gamify trading.
It turns market intuition into geometry.
Built with love for the Mantle ecosystem.